LOADING
01
系所簡介
機械系簡介
歷屆系主任
教學團隊
chevron_right
專任教師
合聘教師
兼任教師
行政團隊
chevron_right
系主任
職員\技術人員
系所空間
chevron_right
行政空間
學生空間
02
最新消息
活動公告
新聞
榮譽榜
03
教學
教育目標
核心能力
課程地圖
教學實驗室
chevron_right
教學實驗室
機械人實驗室
04
學術研究
05
招生訊息
大學部
研究所
境外生
06
學生事務
修業辦法
專題研究
專業實習
chevron_right
修課辦法
實習機會/業界徵才
半年專業實習
學士論文
海外交流
跨域學程
獎助學金
系學會
專業證照
教育訓練
07
系友園地
系友會
傑出系友
系友演講
活動
捐贈
08
永續指標
永續發展之學術出版品
計畫專利/專業服務/得獎
研究知能教育訓練
09
其他資訊
系所法規
表單下載
實驗室管理辦法
電子報訂閱
Menu
學生事務 / 專業實習
實習機會/業界徵才
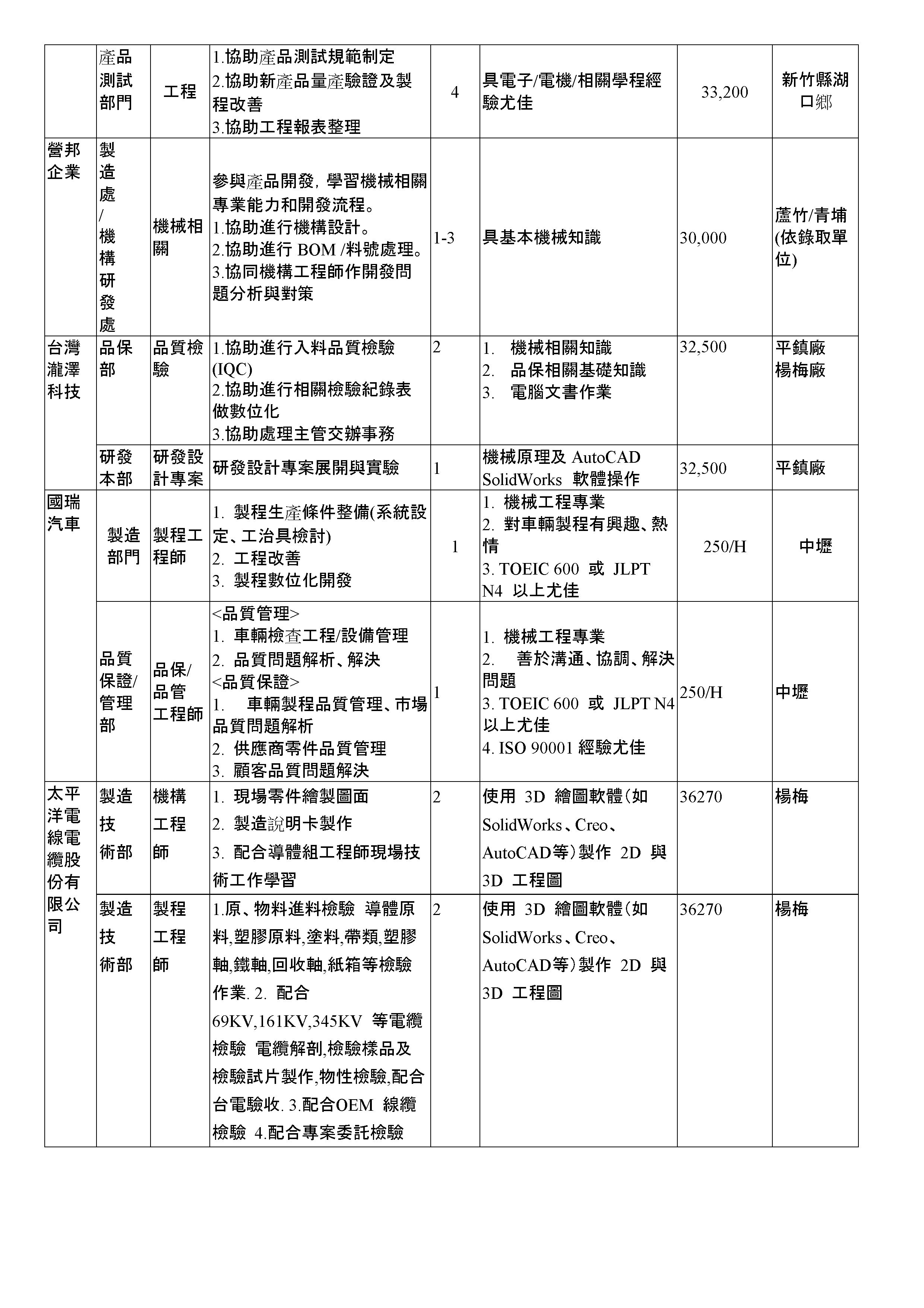
114實習機會
arrow_upward