LOADING

最新消息 / 活動公告

115碩士甄試口試時間及注意事項

sell活動公告

歡迎報考115學年度元智大學機械碩士班甄試,口試時間及注意事項請參照下方資訊:

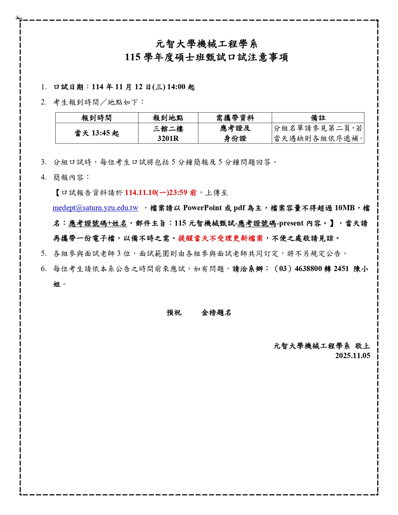
元智大學機械工程學系

115學年度碩士班甄試口試注意事項

 

1.      口試日期114年11月12日(三) 14:00起

2.      考生報到時間/地點如下:

報到時間

報到地點

需攜帶資料

備註

當天13:45起

三館二樓 3201R

應考證及身份證

分組名單請參見第二頁,若當天遇缺則各組依序遞補。

3.      分組口試時,每位考生口試將包括5分鐘簡報及5分鐘問題回答。

4.      簡報內容:

【口試報告資料請於114.11.10(一)23:59前,上傳至medept@saturn.yzu.edu.tw檔案請以PowerPoint或pdf為主,檔案容量不得超過10MB,檔名:應考證號碼+姓名,郵件主旨:115元智機械甄試-應考證號碼-present內容。】,當天請再攜帶一份電子檔,以備不時之需。提醒當天不受理更新檔案,不便之處敬請見諒。

5.      各組參與面試老師3位,面試範圍則由各組參與面試老師共同訂定,將不另規定公告。

6.      每位考生請依本系公告之時間前來應試,如有問題,請洽系辦:(03)4638800轉2451 陳小姐

※本校招生網頁:http://www.yzu.edu.tw/admissions/ (最新消息)查詢。

※應考證號查詢網址:https://exam.yzu.edu.tw/NewNetapply/(選擇碩博士甄試入學→查詢報名結果→輸入身分證字號→點選欲查詢的報名序號→列印應考證)

---------------------------------------------------------------------------------------------------

115學年度碩士班甄試口試分組名單

第一組

序號

應考證號碼

姓名

報到時間

1

5123001

陳○安

13:45-14:00

2

5123002

吳○佐

3

5123003

黃○睿

4

5123004

彭○晨

5

5123005

賴○緯

6

5123006

吳○俊

14:45-15:00

7

5123007

陳○德

8

5123008

林○田

9

5123009

李○湖

10

5123010

陳○志

第二組

序號

應考證號碼

姓名

報到時間

1

5123011

陳○榆

13:45-14:00

2

5123012

康○竣

3

5123013

蔡○彰

4

5123014

謝○霖

5

5123015

黃○皓

6

5123016

彭○融

14:45-15:00

7

5123017

張○鈞

8

5123018

徐○辰

9

5123019

曹○獻

10

5123020

吳○辰

 

arrow_upward